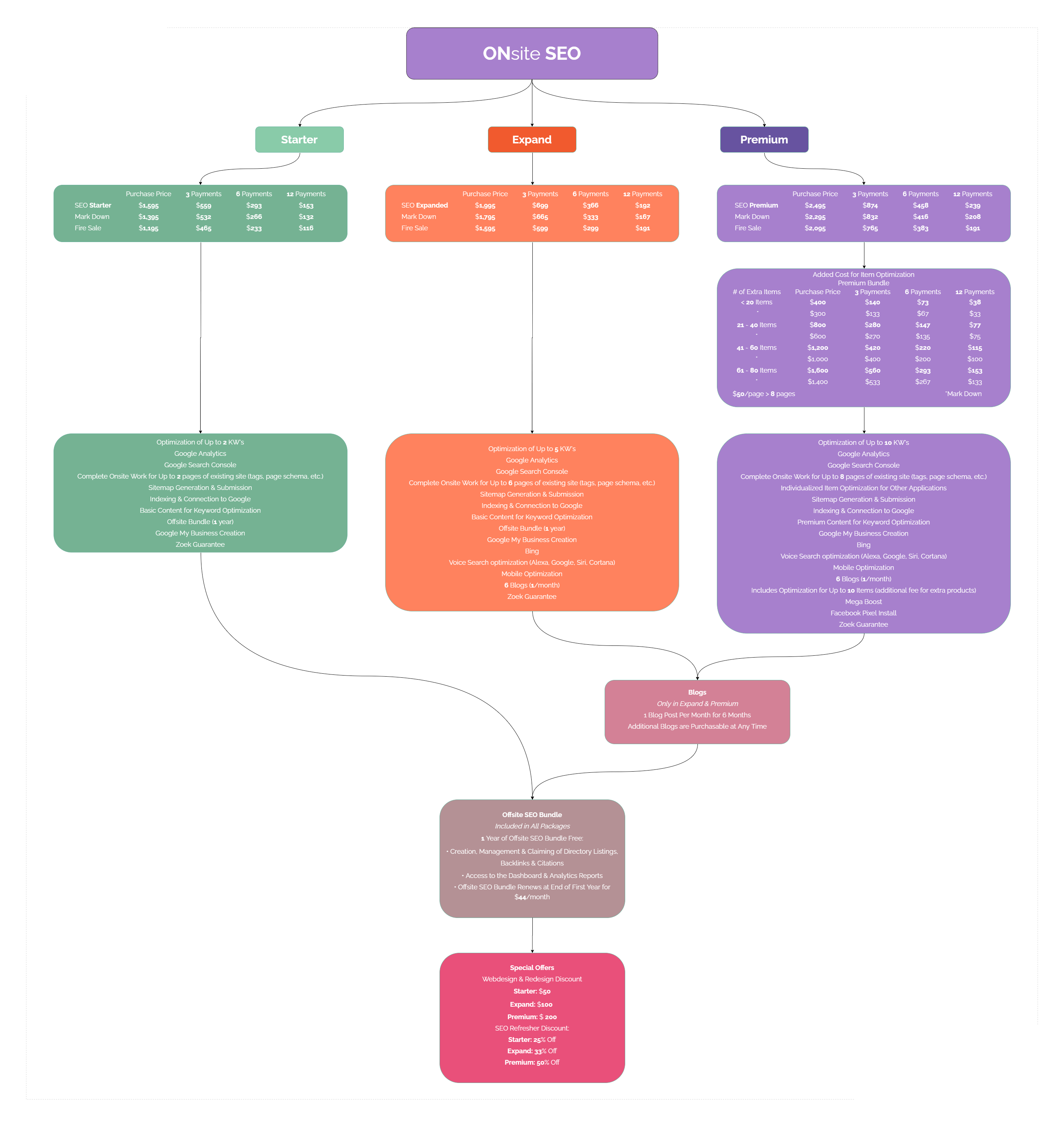
Click Anywhere to Enlarge!
Home
Training Documents
Departments
Packages
WiX Setup
WiX SEO
Purchase
Contributor
Mailbox Setup
New Client WiX Template Setup
eCommerce Store Setup
Workflow Walkthrough
Quizes
Initial Consult Guide
More